To build wisdom city

To explore the data value

实干兴商

Doing Business

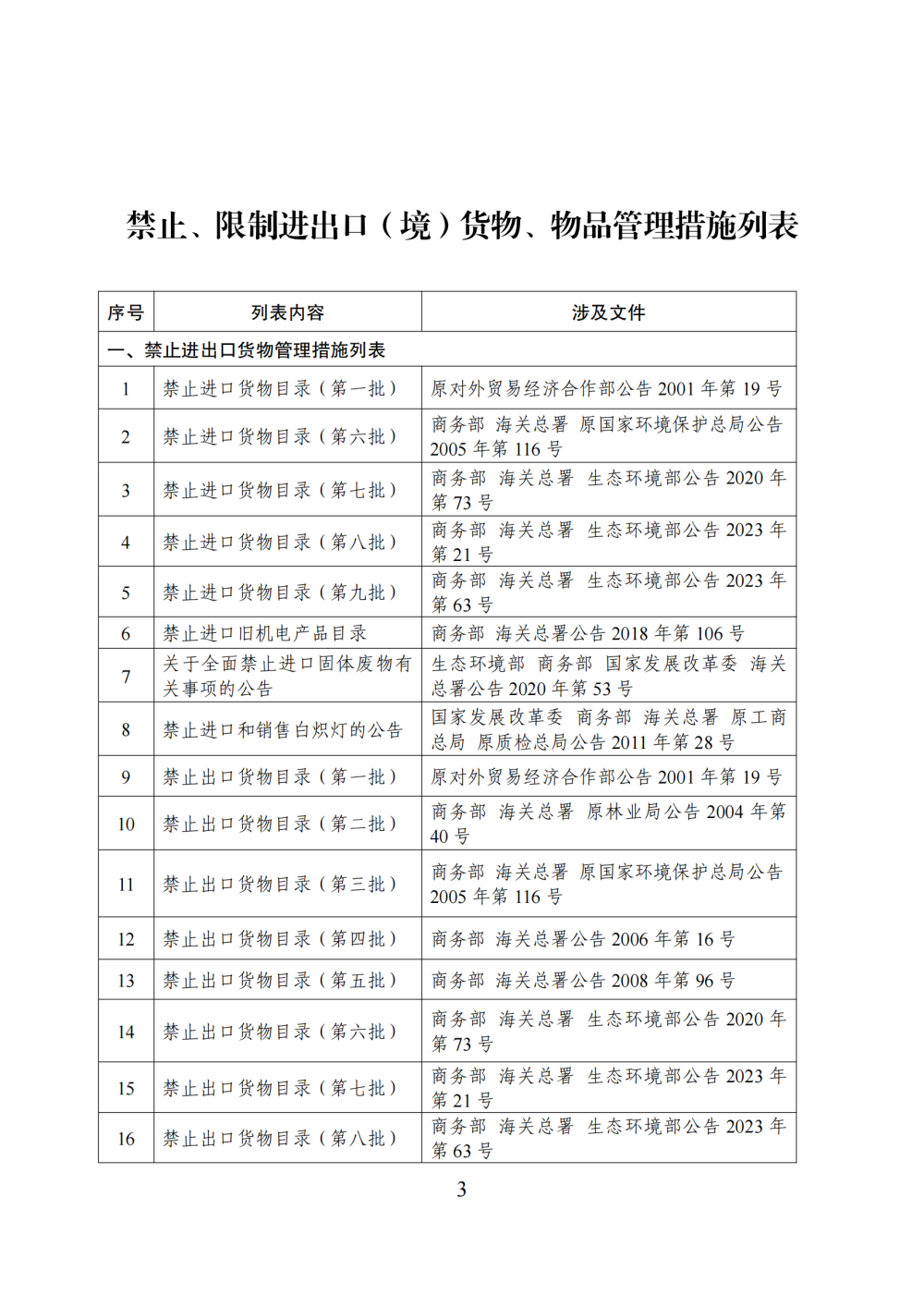
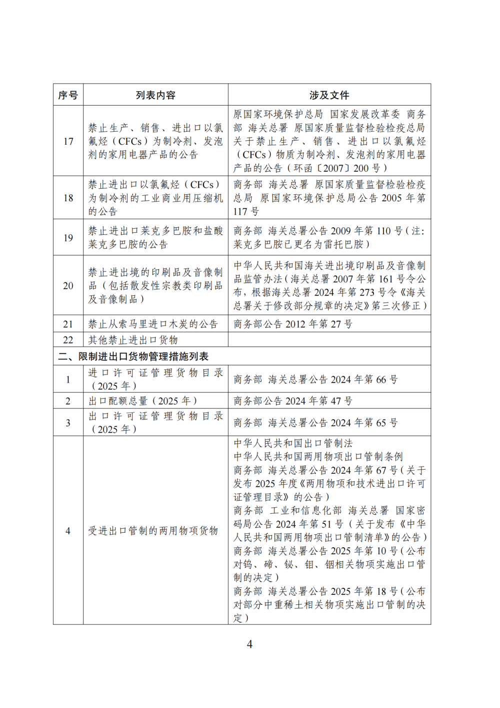
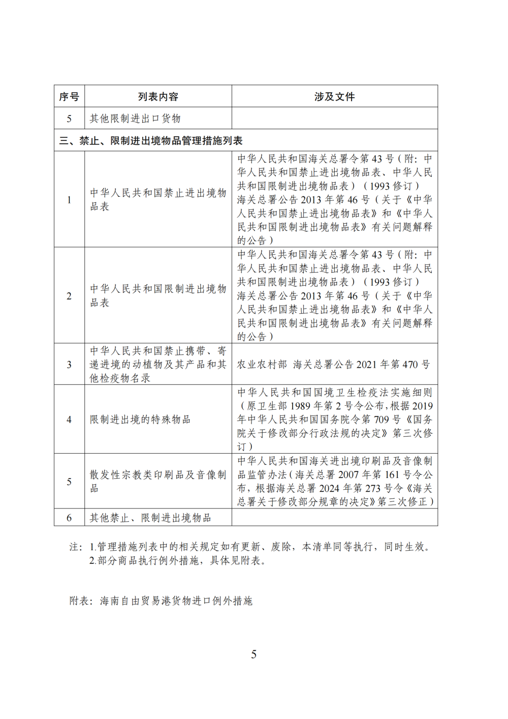
商务部公布海南自由贸易港禁止、限制进出口货物、物品清单
来源: | 作者:商务协会 | 发布时间: 308天前 | 84 次浏览 | 🔊 点击朗读正文 ❚❚ | 分享到:

商务部公告2025年第43号 公布海南自由贸易港禁止、限制进出口货物、物品清单

为贯彻落实《海南自由贸易港建设总体方案》,推动海南自由贸易港建设,根据《中华人民共和国海南自由贸易港法》《中华人民共和国对外贸易法》等相关规定,现公布《海南自由贸易港禁止、限制进出口货物、物品清单》。

商务部

2025年7月15日

图片
图片
图片
图片
图片
图片
图片
图片
图片
图片

商务部网站截图

来源:商务部网站